メニュー
HOME
ロータリーとは
郡山東ロータリークラブ
会長挨拶
概要・組織図
会員名簿
年間予定
郡山東RCクラブ会報
奉仕の歩み
花蓮RCクラブ会報
ハイライトよねやま
財団室NEWS
リンク
お問い合わせ
プライバシーポリシー
サイトマップ
HOME
ロータリーとは
郡山東ロータリークラブ
会長挨拶
概要・組織図
会員名簿
年間予定
郡山東RC会報
奉仕の歩み
花蓮RC会報
ハイライトよねやま
財団室NEWS
リンク
お問い合わせ
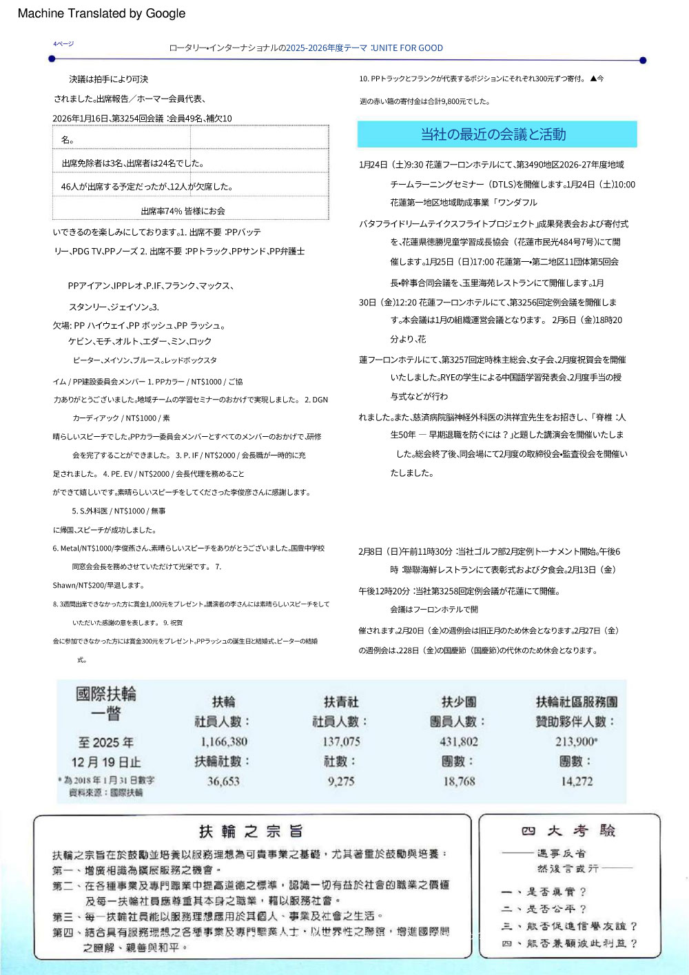
第65屆 第27期社刊
[PDFはこちら]
花蓮RCクラブ会報一覧に戻る